网站首页
民生简介
民生动态
新闻稿
维权经历
个人文集
民生观察在推特
民生观察维权动态
站内搜索:
检索标题
智能模糊
搜索
热门标签:
709
律师
暴力
酷刑
虐待
秋雨教会
test
您当前所在的位置:
网站主页
>
征地拆迁
> 正文
相 关 文 章
成都再现非法暴力强拆案
江苏周建华强拆案被中止审
刘顺利在强拆案重审时被赶
广西北海细小岭村发生暴力
广西北海征地强拆 高世福全
“广西北海陈时佳、李冰凤
“广西北海陈时佳、李冰凤
山东潍坊“丁汉忠抗强拆案
广西北海强拆持续 陈刚坚守
广西北海陈时佳、李冰凤夫
最 新 热 门
北京一民宅深夜遭强拆 住户
中国拆迁与征地观察(第三
黑龙江绥化市恒艺阳光城拆
重庆王国良房屋被非法强拆
福建漳浦征地 碾死4岁女童
邱雪云:反对强行占地丈夫
辽宁凌海市访民杨玉兴上访
上海访民丁菊英房子正在遭
湖南政府隔夜强拆养猪场
黑龙江哈尔滨市通河县通河
随 机 推 荐
湖北仙桃红光村失地农民上
袁继寿:上海暴力強拆下的又
[图文]浙江永嘉县汤岙村6·
武汉汉阳区五里一村被拆迁
中国拆迁与征地观察(第二
房顶被砸报警于派出所 民警
中国拆迁与征地观察(第四
[组图]江苏南通如东县三星村
重庆市北碚区农荣村强征强
湖南邵阳强拆致人死亡尸体
广西北海强拆案被当地法院强行裁定合法
荐
★★★
广西北海强拆案被当地法院强行裁定合法
作者:民生编辑 文章来源:本站原创 更新时间:2017-09-30 20:10
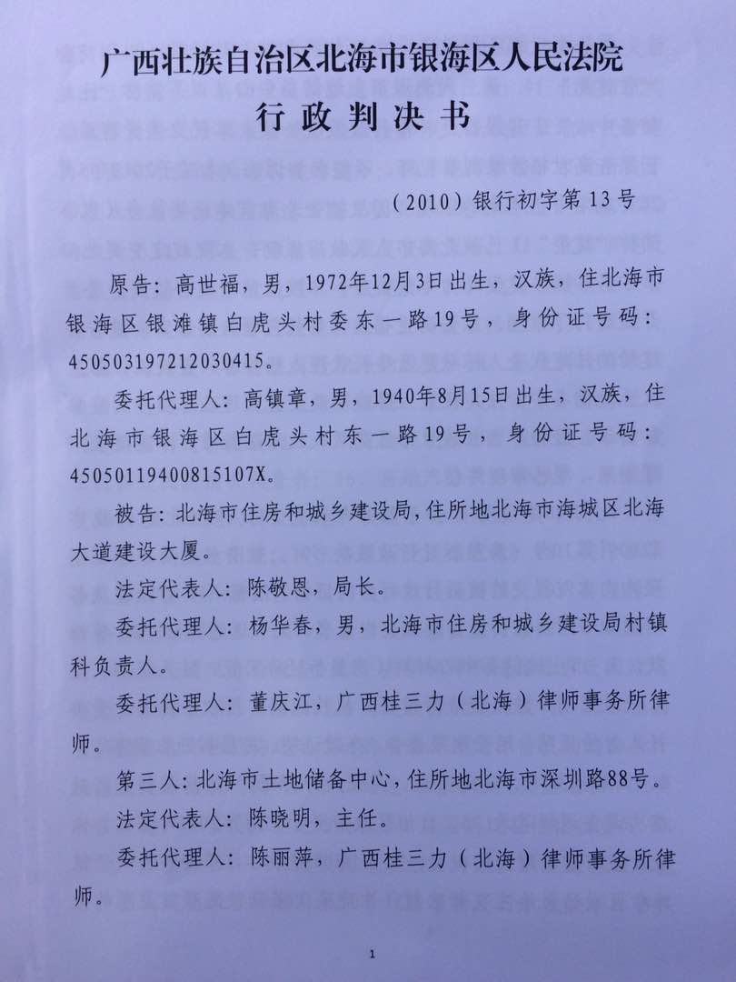
【民生观察2017年9月30日消息】本网获悉,广西北海市银海区银滩镇白虎头村村民高世福于2010年2月18日起诉北海市住建局拆迁补偿行政裁决纠纷一案在拖延七年后银海区法院于近期开庭审理,在事实不清、证据不明的情况下,于9月25日强行原判,非法强拆在法院的判决下变成依法依规的合法行为。
据高世福讲述,这起由其作为原告起诉北海市住建局的拆迁补偿行政裁决纠纷一案,在拖延了七年后,银海区法院于9月12日开庭审理,9月25日向原告高世福送达宣判通知,高世福于9月26日签名确认庭审笔录,同时向银海区法院提交了《中止庭审申请书》,但法院法官刘瑞并未理会,不但没有查明事实,反而多次要求高世福配合其工作签名确认法官需告知原告的告知笔录,在原告高世福多次拒绝签名的情况下,在开庭宣判时强行宣读判决,并以“证据确凿、适用法规、规章正确、符合法定程序”等理由,驳回高世福的诉讼请求。
高世福认为,北海市银海区法院在不予证据认定事和不予事实适用法律,在案件证据的真实性不能确定和原告没有收到评估报告的事实不确认、整体评估报告的不真实并以2007年3月22日为评估时点和以每平方米1603元作价评估原告房屋、在拆迁人所委托的拆迁人员是否有拆迁资格尚未查明以及开庭狗原告及其代理人尚未签名确认庭审笔录的情况下而作出枉法判决,等同于违法犯罪,用法院判决将非法强拆行为变成了依法依规的合法政府行为,把国家立法机构和国务院的相关规定当作了摆设,严重违背了习近平主席提出的“依法治国”的要求。
据公开消息显示,北海市银海区法院为了针对银滩镇白虎头村村民为捍卫财产权而连续提起的一系列诉讼,已经用同样的司法裁决将地方政府的强拆行为漂白称为合法行为,当地村民怨声载道苦不堪言,一家人多年积聚的财产在一纸判决下化为乌有。
有关广西北海强拆的情况本网将会继续关注和报道。
相关报道:广西北海当局强行裁决迫使村民低价拆迁
http://www.msguancha.com/a/lanmu49/2017/0901/16350.html
(责任编辑:民生编辑)
文章录入:民生编辑 责任编辑:民生编辑
上一篇:
河北定州王建平店铺被砸 报警四十余次五小时后才出警
下一篇:
山西临汾土地维权人士常珈瑄被打伤住院
【
发表评论
】【
加入收藏
】【
告诉好友
】【
打印此文
】【
关闭窗口
】
网友评论:
(只显示最新10条。评论内容只代表网友观点,与本站立场无关!)
友情链接
·
开放
·
民主中国
·
独立中文笔会
·
争鸣动向
·
大纪元
·
中国人权双周刊
·
北京之春
·
中央社
·
自由新闻
·
台湾中央广播电台
·
权利运动
·
无国界记者
·
参与
·
BBC
·
法国国际广播电台
·
新世纪新闻网
·
德国之声
·
自由亚洲电台
·
美国之音
·
维权网
·
博讯
|
设为首页
|
加入收藏
|
联系民生
|
友情链接
|
关于民生
|
Copyright © 2002-2013 民生观察工作室 版权所有
网址:www.msguancha.com