网站首页
民生简介
民生动态
新闻稿
维权经历
个人文集
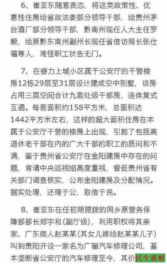
民生观察在推特
民生观察维权动态
站内搜索:
检索标题
智能模糊
搜索
热门标签:
709
律师
暴力
酷刑
虐待
秋雨教会
test
您当前所在的位置:
网站主页
>
公民维权
> 正文
相 关 文 章
最 新 热 门
在北京的各地访民继续声援
大批访民昨至国家信访总局
访民景山议政倡议三中全会
在京访民听圣经声援南乐教
重庆袁影关于北京朝阳拘留
上海六旬老人遭名誉侵权
四大银行下岗职工北京维权
湖北武汉众访民集会纪念“
今明两天我们一起聚焦泉城
访民举牌要求代表访民参加
随 机 推 荐
湖北伍立娟举报工银前董事
湖北潜江数百工人围堵市委
访民联署吁信访“清仓见底
数百农行下岗职工继续请愿
福州张华状告政府公安却不
李青就丈夫不明原因死亡举
因一元车票被拘留的辽宁退
付爱玲律师立案被法警包围
湖北维权人士爱嘉探望良心
无锡413沈愛斌等人案件将开
疑举报上海高院党组书记崔亚东的举报信全文曝光
荐
★★★
疑举报上海高院党组书记崔亚东的举报信全文曝光
作者:民生编辑1 文章来源:本站原创 更新时间:2013-08-17 08:20
民生观察工作室2013-8-17消息:在上海“法官集体嫖娼”案中,因“敌对势力”言论引起哗然的上海高院党组书记、代院长崔亚东,近日“后院”起火——他在贵州省公安厅任职时的70名下属,实名举报其贪腐。
昨日,疑似该实名举报信全文曝光。在该文中,举报人列举了16项举报内容,包括崔亚东在贵州任职期间,对开发商重大利益输送、建成面积达1442平方米空中别墅、每年偷拿6吨茅台酒…...等等内容。
(责任编辑:民生编辑)
文章录入:民生编辑 责任编辑:民生编辑
上一篇:
江苏连云港市成以公三兄弟就祖宅遭强占的公开信
下一篇:
多个省市银行买断职工展开集体维权行动
【
发表评论
】【
加入收藏
】【
告诉好友
】【
打印此文
】【
关闭窗口
】
网友评论:
(只显示最新10条。评论内容只代表网友观点,与本站立场无关!)
友情链接
·
开放
·
民主中国
·
独立中文笔会
·
争鸣动向
·
大纪元
·
中国人权双周刊
·
北京之春
·
中央社
·
自由新闻
·
台湾中央广播电台
·
权利运动
·
无国界记者
·
参与
·
BBC
·
法国国际广播电台
·
新世纪新闻网
·
德国之声
·
自由亚洲电台
·
美国之音
·
维权网
·
博讯
|
设为首页
|
加入收藏
|
联系民生
|
友情链接
|
关于民生
|
Copyright © 2002-2013 民生观察工作室 版权所有
网址:www.msguancha.com